Organisation
Lekebergs Sparbank är en helt fristående sparbank med säte i Fjugesta och har sin övervägande del av verksamheten i Lekebergs och Örebro kommun.
Namn: Lekebergs Sparbank
Postadress: Box 66, 716 21 Fjugesta
Besöksadress: Storgatan15-17, Fjugesta
Telefon: 0585-817 00
E-post: banken@lekebergssparbank.se
Clearingnummer: 8164-6
BIC/Swift: SWEDSESS
Bankgiro: 981-1647
Organisationsnummer: 575001-9803
Styrelsens säte: Fjugesta
Registreringsnummer för mervärdesskatt/VAT-nummer: SE663000013801
Lekebergs Sparbank bedriver bankrörelse med tillstånd från regeringen. Banken står under Finansinspektionens tillsyn.
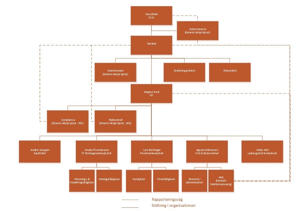
Sparbanksstämman är Lekebergs Sparbanks högsta beslutande organ, på vilken huvudmännens rätt att besluta i bolagets angelägenheter utövas.
Styrelsen väljs av sparbanksstämman och har det yttersta ansvaret för bankens organisation och förvaltningen av dess angelägenheter. Styrelsen fastställer Lekebergs Sparbanks mål och strategier, interna regler för styrning och kontroll, tillsätter, utvärderar och entledigar VD samt ser till att informationsgivning präglas av öppenhet och är korrekt, relevant och tillförlitlig. Styrelsen väljs av huvudmännen. Styrelsen består av 5-9 ledamöter, i vilken ingår styrelseordföranden, som väljs av styrelsen. I styrelsen ingår även bankens VD i enlighet med sparbankslagen. Lekebergs Sparbank strävar efter att styrelsen såväl till sin helhet som individuellt, har tillräckliga kunskaper, insikt, erfarenheter och lämplighet för att uppfylla kravet på styrelseledamöter. Banken arbetar löpande med kompetensutveckling för VD, styrelseledamöter samt övrig personal.
Bankens löpande förvaltning sköts av VD, vilken är vald av styrelsen, enligt styrelsens riktlinjer och anvisningar.
Styrelsen och VD verkar för att en god intern kontroll präglar organisationen och bankens verksamhet. Till sin hjälp med detta finns en Compliancefunktionen som ska tillse att lagar, förordningar, interna regler, samt god sed följs (regelefterlevnad). Compliancefunktionen är outsourcad till Svealands Risk och Compliance AB och informerar styrelse och VD samt ledning avseende regelefterlevnaden. Det finns även en riskkontrollfunktion som sammanställer, analyserar och rapporterar operativa-, kredit- och finansiella risker till bl.a. styrelse och ledning. Riskfunktionen är outsourcad till Svealands Risk och Compliance AB.
Styrelsen utser funktionen för internrevision och denna är direkt underställd styrelsen. Internrevisionen är för närvarande utlagd till ett externt företag och är därmed helt separerad från bankens verksamhet som skall granskas och deltar inte i den operativa verksamheten.
Organisationsschema